首页
PPT模板
PPT背景
PPT图表
PPT素材
PPT教程
节日PPT
字体库
PPT课件
安全生产月安全管理PPT课件模板
分类:
培训PPT课件
下载:
次
比例:
宽屏16:9
页数:
24页
格式:
PPTX
大小:
1.52MB
软件:
PowerPoint
效果:
动态
点击下载
安全培训
安全管理
安全生产月
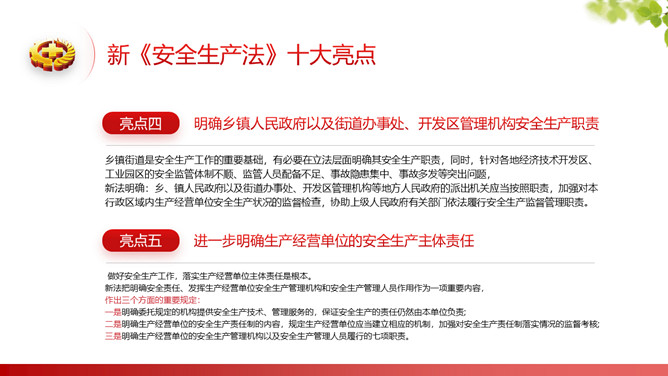
安全生产月安全管理PPT课件模板。内容包括什么是安全生产月、全国“安全生产月” 活动主要内容、新《安全生产法》十大亮点、企业安全生产八大主体责任、安全生产小常识。
当前位置:
优品PPT
>
PPT模板
>
培训PPT课件
>
正文
相关模板
责任心勇于担当培训PPT模板
简约企业文化培训PPT课件模板
时间管理培训PPT课件模板
标准管理实务PPT培训课件
日常电话礼仪培训PPT课件
有效沟通有效执行力PPT课件模板
狼性企业文化建设PPT模板
改善无止境精益求精培训PPT
企业管理基础知识培训PPT模板