首页
PPT模板
PPT背景
PPT图表
PPT素材
PPT教程
节日PPT
字体库
PPT课件
税务基础知识培训PPT模板
分类:
培训PPT课件
下载:
次
比例:
宽屏16:9
页数:
27页
格式:
PPTX
大小:
1.20MB
软件:
PowerPoint
效果:
动态
点击下载
财务培训
财务
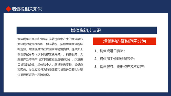
税务基础知识培训PPT模板。包括增值税、附加税、企业所得税、印花税、房产税、城镇土地使用税相关知识。
当前位置:
优品PPT
>
PPT模板
>
培训PPT课件
>
正文
相关模板
公司企业管理培训PPT模板
实用新员工入职培训PPT模板
沟通技巧课程培训PPT课件模板
职场心理学培训课件PPT模板
商务礼仪培训课件PPT模板
6S现场管理实施方法PPT模板
员工工作热情激励PPT课件
销售市场营销技巧培训PPT模板
职场职业礼仪培训PPT模板