首页
PPT模板
PPT背景
PPT图表
PPT素材
PPT教程
节日PPT
字体库
PPT课件
非财务人员财务预算培训PPT模板
分类:
培训PPT课件
下载:
次
比例:
宽屏16:9
页数:
33页
格式:
PPTX
大小:
1.78MB
软件:
PowerPoint
效果:
动态
点击下载
橙色
财务培训
财务预算
财务
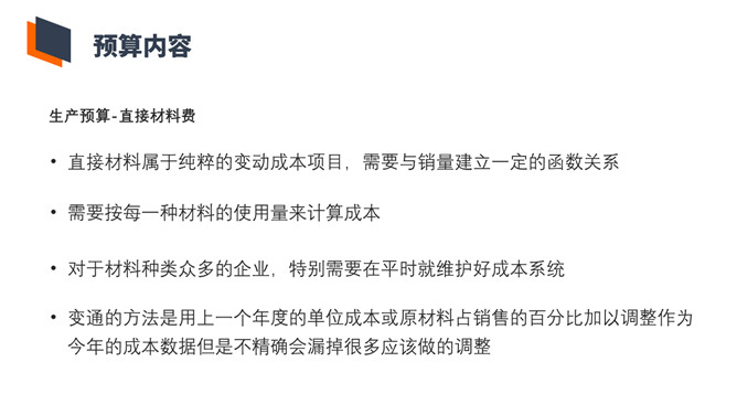
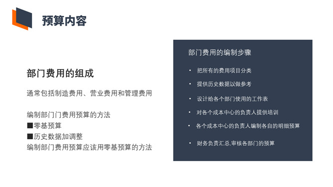
非财务人员财务预算培训PPT模板。预算是什么、企业预算、预算内容、预算的监督与控制、预算调整。
当前位置:
优品PPT
>
PPT模板
>
培训PPT课件
>
正文
相关模板
保密管理及注意事项PPT模板
实用礼仪培训PPT课件
预防火灾消防安全培训PPT模板
餐饮酒店新员工入职培训PPT模板
企业管理培训PPT课件模板
管理者的角色定位及认知PPT
OKR目标管理法培训PPT模板
员工工作热情激励PPT课件
企业文化建设概述PPT