首页
PPT模板
PPT背景
PPT图表
PPT素材
PPT教程
节日PPT
字体库
PPT课件
预防应对校园自然灾害事故PPT模板
分类:
教育教学PPT
下载:
次
比例:
宽屏16:9
页数:
18页
格式:
PPTX
大小:
654KB
软件:
PowerPoint
效果:
动态
点击下载
自然灾害
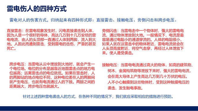
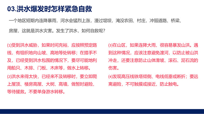
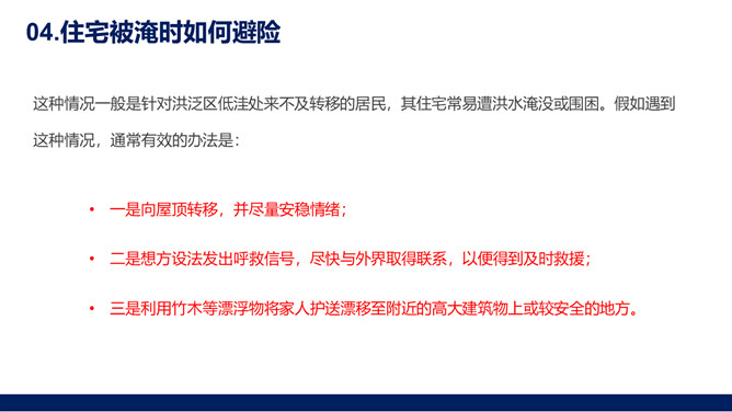
预防应对校园自然灾害事故PPT模板。人类要从科学的意义上认识这些灾害的发生、发展以及尽可能减小它们所造成的危害,已是国际社会的一个共同主题。为此,我们应做好对自然灾害的预测与自我救助的工作。
当前位置:
优品PPT
>
PPT模板
>
教育教学PPT
>
正文
相关模板
抽象翻开书本效果课件PPT模板
青春正能量励志主题班会PPT模板
幼儿早教发育知识PPT模板
高考加油冲刺主题班会PPT模板
防早恋正确与异性同学相处PPT课件
幼儿园卫生保健知识培训PPT模板
用电安全知识主题班会PPT模板
小学生心理健康教育PPT模板
创意翻开书本书籍教学PPT模板